Instance Verification Kit (IVK)
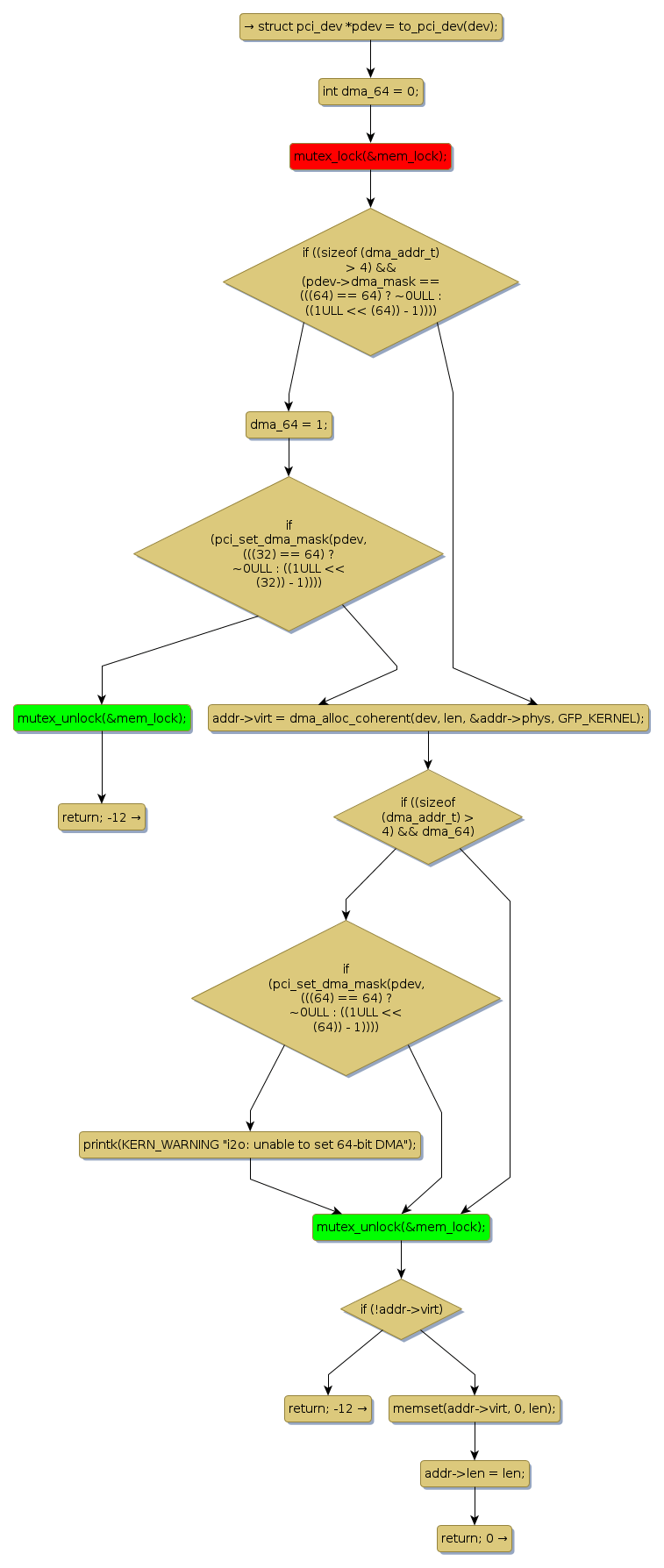
mutex lock @ [5100+22+/linux-3.19-rc1/drivers/message/i2o/memory.c]
Instance Signature: mem_lock
|
The Matching Pair Graph:
|
|
Function Name
|
Control Flow Graph (CFG)
|
Events Flow Graph (EFG)
|
Source Correspondence
|
|
i2o_dma_alloc
|
|
|
[4970+13+/linux-3.19-rc1/drivers/message/i2o/memory.c]
|